Corrections to Chapter 7 of Java I/O, Data Streams

p. 111: In the last paragraph, the sentence "Doubles take up eight bytes with a one-bit sign, 11-bit mantissa, and 53-bit exponent." should of course be "Doubles take up eight bytes with a one-bit sign, 53-bit mantissa, and 11-bit exponent"

p. 115: The first code fragment is bad. It should read as follows:

  int offset = 0;
  while (true){
    int bytesRead = in.read(data, offset, data.length - offset);
    offset += bytesRead;
    if (bytesRead == -1 || offset >= data.length) break;
  }
  
p. 118: In the sidebar "Most of the time this is a bug" should read "Most of the time this is a benign bug"

p. 126: UTF-8 is a specified, byte-by-byte format that has no concept of endianness. Proper UTF-8 (which the data stream classes' UTF-8 isn't, see p. 116 and p. 400) are the same on big and little endian platforms. The UTF string written by DataOutputStream should be identical to the UTF string written by LittleEndianOutputStream. Consequently the the writeUTF() method of LittleEndianOutputStream class in the book is incorrect (even more incorrect than Java's usual incorrect UTF-8). Here's a corrected version:

  /**
   * Writes a string of no more than 65,535 characters 
   * to the underlying output stream using UTF-8 
   * encoding. This method first writes a two byte short 
   * in big endian order as required by the 
   * UTF-8 specification. This gives the number of bytes in the 
   * UTF-8 encoded version of the string, not the number of characters
   * in the string. Next each character of the string is written
   * using the UTF-8 encoding for the character.
   *
   * @param      s   the string to be written.
   * @exception  UTFDataFormatException if the string is longer than 
   *             65,535 characters.
   * @exception  IOException  if the underlying stream throws an IOException.
   */
  public void writeUTF(String s) throws IOException {

    int numchars = s.length();
    int numbytes = 0;

    for (int i = 0 ; i < numchars ; i++) {
      int c = s.charAt(i);
      if ((c >= 0x0001) && (c <= 0x007F)) numbytes++;
      else if (c > 0x07FF) numbytes += 3;
      else numbytes += 2;
    }

    if (numbytes > 65535) throw new UTFDataFormatException();     

    out.write((numbytes >>> 8) & 0xFF);
    out.write(numbytes & 0xFF);
    for (int i = 0 ; i < numchars ; i++) {
      int c = s.charAt(i);
      if ((c >= 0x0001) && (c <= 0x007F)) {
        out.write(c);
      }
      else if (c > 0x07FF) {
        out.write(0xE0 | ((c >> 12) & 0x0F));
        out.write(0x80 | ((c >>  6) & 0x3F));
        out.write(0x80 | (c & 0x3F));
        written += 2;
      } 
      else {
        out.write(0xC0 | ((c >>  6) & 0x1F));
        out.write(0x80 | (c & 0x3F));
        written += 1;
      }
    }
    
    written += numchars + 2;
    
  }
  
p. 128: In the third paragraph, Double.longBitsToDouble() should be Double.doubleToLongBits()

p. 130, Example 7-9: The LittleEndianInputStream code is correct as stands. However it does more work than it needs to. It is only necessary to check the last byte read to see if it's -1 in order to detect end of stream. If you read eight bytes, and the first is -1, then the next 7 are too. The examples page has an updated version.

Another problem with this method is that the various bytes are incorrectly shifted. The algorithm for converting little-endian to big-endian fails when any byte has its high order bit set, because the implicit conversion to int when using the << operator throws in a sign bit. Here's a correct variation of the readInt() method.

  public int readInt() throws IOException {

    int byte1, byte2, byte3, byte4;
    
    synchronized (this) {
      byte1 = in.read();
      byte2 = in.read();
      byte3 = in.read();
      byte4 = in.read();
    }
    if (byte4 == -1) {
      throw new EOFException();
    }
    return (byte4 << 24) 
     + ((byte3 << 24) >>> 8) 
     + ((byte2 << 24) >>> 16) 
     + ((byte1 << 24) >>> 24);
    
  }
The examples page has an updated version that has correct versions of all the methods.

p. 133: UTF-8 is a specified, byte-by-byte format that has no concept of endianness. Proper UTF-8 (which the data stream classes' UTF-8 isn't, see p. 116 and p. 400) are the same on big and little endian platforms. The UTF string written by DataOutputStream should be readable by LittleEndianInputStream's readUTF() method. Consequently the the readUTF() method of LittleEndianInputStream class in the book is incorrect. Here's a corrected version:

  /**
   * Reads a string of no more than 65,535 characters 
   * from the underlying input stream using UTF-8 
   * encoding. This method first reads a two byte short 
   * in big endian order as required by the 
   * UTF-8 specification. This gives the number of bytes in 
   * the UTF-8 encoded version of the string.
   * Next this many bytes are read and decoded as UTF-8
   * encoded characters. 
   *
   * @return     the decoded string
   * @exception  UTFDataFormatException if the string cannot be decoded
   * @exception  IOException  if the underlying stream throws an IOException.
   */
  public String readUTF() throws IOException {

    
    int byte1 = in.read();
    int byte2 = in.read();
    if (byte2 == -1) throw new EOFException();
    int numbytes = (byte1 << 8) + byte2;
    
    char result[] = new char[numbytes];
    int numread = 0;
    int numchars = 0;
    
    while (numread < numbytes) {
    
      int c1 = readUnsignedByte();
   
      int c2, c3;
      
      // look at the first four bits of c1 to determine how many 
      // bytes in this char
      int test = c1 >> 4;
      if (test < 8) {  // one byte
        numread++;
        result[numchars++] = (char) c1;
      }
      else if (test == 12 || test == 13) { // two bytes
        numread += 2;
        if (numread > numbytes) throw new UTFDataFormatException(); 
        c2 = readUnsignedByte();
        if ((c2 & 0xC0) != 0x80) throw new UTFDataFormatException();     
        result[numchars++] = (char) (((c1 & 0x1F) << 6) | (c2 & 0x3F));
      }
      else if (test == 14) { // three bytes
        numread += 3;
        if (numread > numbytes) throw new UTFDataFormatException();    
        c2 = readUnsignedByte();
        c3 = readUnsignedByte();
        if (((c2 & 0xC0) != 0x80) || ((c3 & 0xC0) != 0x80)) {
          throw new UTFDataFormatException();
        }
        result[numchars++] = (char) 
         (((c1 & 0x0F) << 12) | ((c2 & 0x3F) << 6) | (c3 & 0x3F));
      }
      else { // malformed
        throw new UTFDataFormatException();
      }    

    }  // end while
  
    return new String(result, 0, numchars); 
     
  }
  
p. 135-136: Synchronizing on the underlying input stream does not prevent an unsynchronized method from using it at the wrong time. Add the following sentence after the lines of code at the top of p. 137:

However, this would only prevent another thread from reading from in if the second thread also synchronized on in. In general you can't count on this, so it's not really a solution.
p. 137: In the first paragraph, "DumpFilter from Chapter 4" should read "DumpFilter from Chapter 6"

p. 137: In Example 7-10:

       "Usage: java FileDumper2 [-ahdsilfx] [-little] file1 file2...");
should be

       "Usage: java FileDumper3 [-ahdsilfx] [-little] file1 file2...");
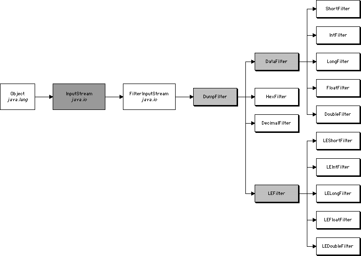
p. 141: In Figure 7-1 LEShortFilter should be a subclass of LEFilter, not DataFilter. This is the correct picture

File Viewer Part 3 Class hierarchy


[ Java I/O Corrections | Java I/O Home Page | Table of Contents | Examples | Order from Amazon ] ]

Copyright 1999 Elliotte Rusty Harold
elharo@metalab.unc.edu
Last Modified June 7, 1999