[Previous]

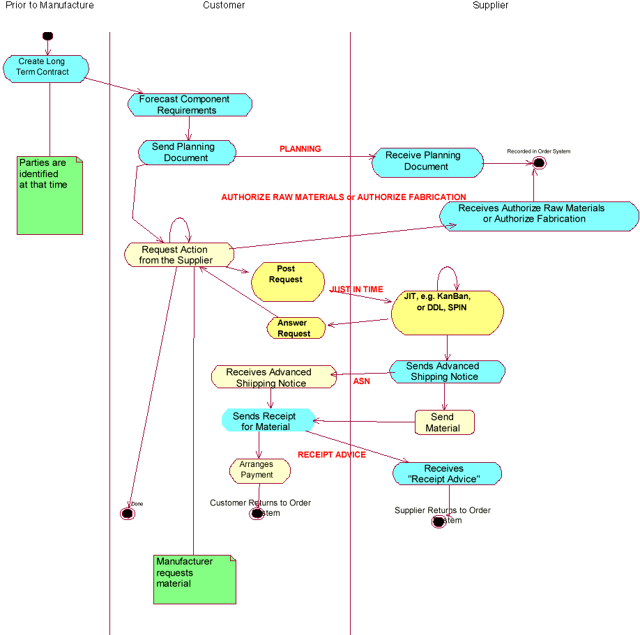
Variation: JIT (just-in-time) model

 [Next]

 

[Just-In-Time UML Model]
[Previous]

[Sun logo]

 [Next]