[Previous]

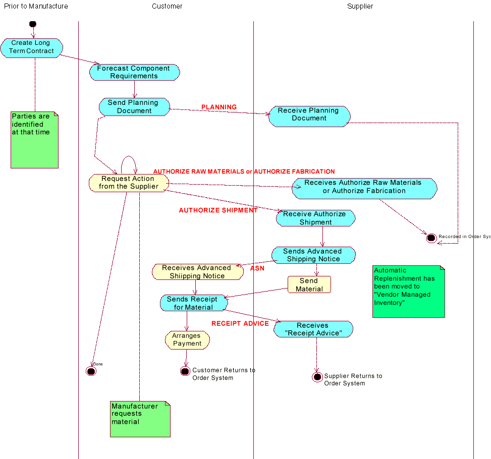
Example: ebXML materials management

 [Next]

 

[Materials Supply Chain UML Model]
[Previous]

[Sun logo]

 [Next]