[Previous]

Variation: Vendor-managed model

 [Next]

 

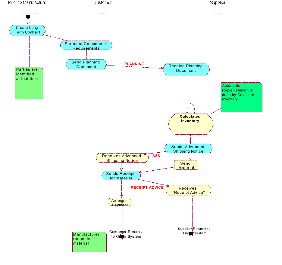
[Vendor-managed Supply Chain UML
		Model]
[Previous]

[Sun logo]

 [Next]